欢迎访问北京信息化协会官方网站!
会员登录
/
会员注册
首页
通知公告
政策法规
标准及评估
ITSS评估
团体标准
会员动态
会员活动
会员风采
党建专栏
分支机构
信创工委会
元宇宙工委会
数字双碳加速器
国际合作专委会
关于协会
协会简介
协会章程
理事会成员
会费管理
荣誉资质
联系我们
首页
通知公告
政策法规
标准及评估
ITSS评估
团体标准
会员动态
会员活动
会员风采
党建专栏
分支机构
信创工委会
元宇宙工委会
数字双碳加速器
国际合作专委会
关于协会
协会简介
协会章程
理事会成员
会费管理
荣誉资质
联系我们
首页
>
通知公告
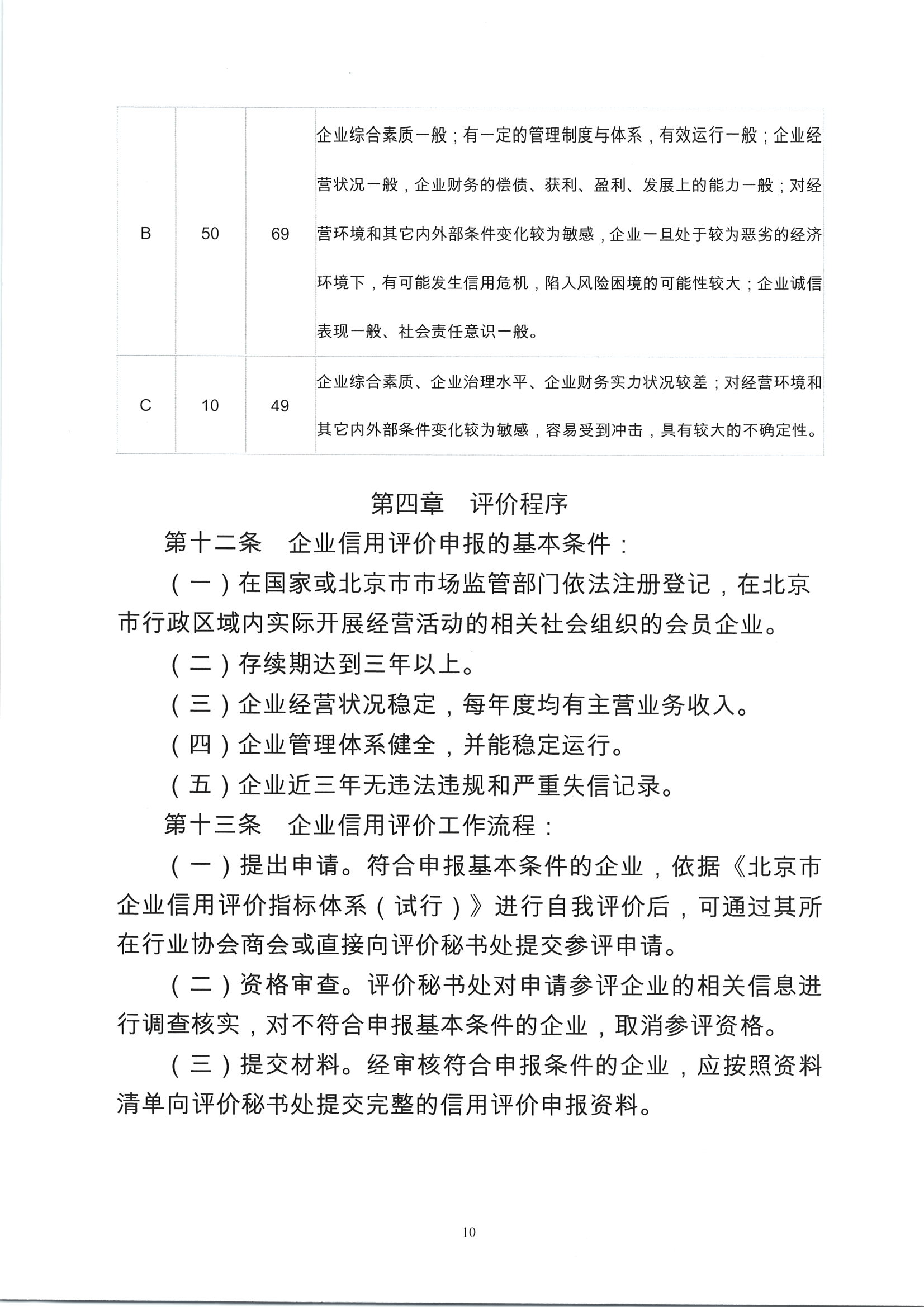
关于2021年在信息化领域开展北京市企业信用评价工作的通知
发布时间:2021-07-30 来源:北京信息化协会 浏览量:554
分享:
你知道你的Internet Explorer是过时了吗?
为了得到我们网站最好的体验效果,我们建议您升级到最新版本的Internet Explorer或选择另一个web浏览器.一个列表最流行的web浏览器在下面可以找到.